
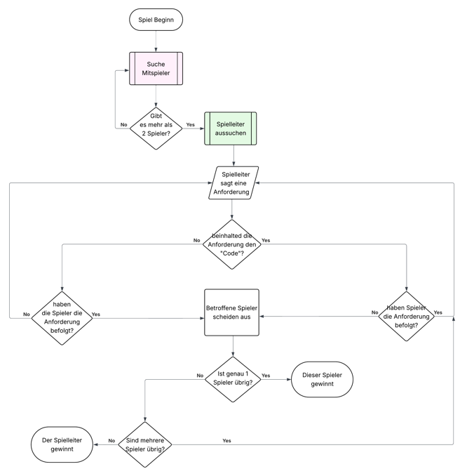
Merkmale
- Programm: Lucid Chart
- Arbeitszeit: 3 Stunden
- Prozessform: Darstellung interaktiver Prozesse
- Gestaltungsmittel: Linien, Farben, Pfeile
- Erkenntnis: Wichtigkeit klarer Struktur und eindeutiger Entscheidungswege

Beschreibung
In dieser Aufgabe wurde ein Kinderspiel zugewiesen, dessen Ablauf ausschließlich mithilfe eines Flowcharts dargestellt werden sollte, ohne das Spiel direkt zu benennen. In meinem Fall handelte es sich um „Simon Says“, was eine besondere Herausforderung darstellte. Durch mehrere Überarbeitungen und Feedbackrunden versuchte ich, den Spielablauf möglichst eindeutig und verständlich darzustellen. Eine klare Strukturierung durch Abstände, Pfeilführung und farbliche Zuweisungen half dabei, Entscheidungen und Abläufe nachvollziehbar zu machen.